Eye-catching websites
that align with your goals
We focus on your business goals and align on a strategy to attract the customers you want. While delivering an amazing experience and taking into account their own goals.




"Their deep dive on our brand and vision helped us inform the rest of our marketing and branding."
We acheived a redesign that was super personalized and made our thoughts a reality.
An investment
you’d be proud
to show off
An investment you'd be proud to show off
Your website is the home of your brand. We help you highlight why you're what your ideal customer needs. While getting across the message of your mission and values. All with an amazing design and stunning animations.
Friendly reminder: All the key points are highlighted for your convenience and user experience
Overview
The inspiration for Learn-O-Med arose during the height of the COVID-19 pandemic, as lockdowns were enforced and students were suddenly forced to leave their dormitories without their study materials. This created a daunting challenge for them as they had to prepare for exams without reference materials. Understanding the need for a solution, Learn-O-Med was created.
It serves as a comprehensive resource hub, making it easy for students to access notes on any platform and connect with professors from across the country, all under one roof
It serves as a comprehensive resource hub, making it easy for students to access notes on any platform and connect with professors from across the country, all under one roof
DURATION
June 2020- October 2020
TOOLS USED
Figma
Zoom
Adobe Illustrator
Miro
Zoom
Adobe Illustrator
Miro
TEAM
Team of 3 (2 Developers, 1 UX designer)
MY ROLE
UX Designer
UX Researcher
Founder
UX Researcher
Founder
How it Started?

HOW I CAME ACROSS THIS PROBLEM?
The issue of students being unable to access study materials during the COVID-19 pandemic struck a personal chord when a close friend faced the same challenge. This experience compelled me to delve into the reasons behind the inaccessibility and disorganization of medical resources. It became evident that there was a lack of a concrete online platform providing adequate and organized resources for students' needs.
Problem Validation
QUANTITATIVE RESEARCH
To further validate the problem and gain quantitative insights, a quick research survey was conducted, recruiting over 150 students to participate. The survey was administered using a Google Form, allowing for efficient data collection and analysis. Through this survey, we aimed to understand the extent of the issue faced by students in accessing study materials and identify specific pain points and challenges they encountered.
OUR FINDINGS
01
Tremendous academic resources are available for medical students but there is an absence of a platform that brings together all these resources.
02
Easy accessibility to the right source at the right time is a hindrance that most of the people from our community face.
03
Learning isn't limited to the inner circles of a particular field. Knowing and learning beyond one's field is beneficial. But the interaction of various sectors of the medical community still stands limited.
How might we help medical students study more efficiently?
Design Process

Asking the Why
QUALITATIVE RESEARCH
With a clear understanding of the vague problem statement, our team was determined to identify a robust solution. To kickstart the ideation process, we conducted qualitative research sessions, which included in-depth interviews with four medical students. Through these interviews, we aimed to gain valuable insights into the specific challenges these students faced in accessing study materials during the COVID-19 pandemic. Their firsthand experiences and perspectives provided us with a deeper understanding of the problem's nuances and potential pain points. Armed with this qualitative data, we were able to brainstorm and conceptualize a more targeted and effective solution, laying the foundation for the development of Learn-O-Med.
USER INTERVIEWS
- How are you doing today?
- Would you mind telling us your age?
- What is our current location?
- Do you have access to all the study material you need?
- How often do you search for study material online?
- Do you prefer studying online or offline?
- Whom do you ask your academic doubts when you are at home?
- What are the major inconvenience you face while studying?
- What do you feel about searching for study material online?
- Would you be comfortable studying online?
- Do you have any self made study material?
- How comfortable do you feel about sharing?

Understanding the User
USER PERSONAS
.webp)

REDEFINED PROBLEM STATEMENT
Samaira is a busy Medical Student who needs all her study resources at one place because it is difficult to find everything due to diverse syllabus & lack of time
Journey So far

PLANNING A MINI SPRINT

Ideation
Drawing on valuable insights and identified pain points from user research, I embarked on an iterative journey to develop multiple versions of an application, each equipped with diverse features.
This process proved instrumental in expanding my cognitive horizons, as it encouraged me to break free from practical constraints and explore innovative approaches to address the core problem. After careful evaluation, I narrowed down the selection to the four most captivating ideas.
To gain a tangible sense of the project's potential, I delved into sketching, allowing me to visualize how each concept would materialize. In the culmination of my efforts, I presented these four distinct ideas for a design critique
This process proved instrumental in expanding my cognitive horizons, as it encouraged me to break free from practical constraints and explore innovative approaches to address the core problem. After careful evaluation, I narrowed down the selection to the four most captivating ideas.
To gain a tangible sense of the project's potential, I delved into sketching, allowing me to visualize how each concept would materialize. In the culmination of my efforts, I presented these four distinct ideas for a design critique

Wireframing and Testing
After conducting post-iteration evaluations, I embarked on creating "LearnO Med!" - an app dedicated to streamlining the medical self-study process. As an assistant for users, the app evolved from combining previously mentioned features and insights gleaned from extensive user testing.
Utilizing paper wireframes, I gathered valuable feedback from five individuals participating in the user testing process. The insights gained were as follows:
1. The initial design presented multiple features that complicated the app's usability. To address this, I focused on crafting a Minimum Viable Product (MVP) for the first phase, ensuring scalability for potential future expansion.
2. During testing, it became apparent that the login screen lacked a signup button, leading to confusion. This was promptly addressed for better user clarity.
3. Users expressed a desire to access their recently viewed notes and books directly from the home screen, prompting a user-friendly enhancement in the app's interface.
Utilizing paper wireframes, I gathered valuable feedback from five individuals participating in the user testing process. The insights gained were as follows:
1. The initial design presented multiple features that complicated the app's usability. To address this, I focused on crafting a Minimum Viable Product (MVP) for the first phase, ensuring scalability for potential future expansion.
2. During testing, it became apparent that the login screen lacked a signup button, leading to confusion. This was promptly addressed for better user clarity.
3. Users expressed a desire to access their recently viewed notes and books directly from the home screen, prompting a user-friendly enhancement in the app's interface.

Prototyping and Testing
After crafting the paper wireframes, I moved on to develop medium-fidelity prototypes, and all ten users, primarily composed of third-year medical students, were assigned the same set of tasks. Each testing session lasted for over 20 minutes, allowing ample time for the participants to interact with the application thoroughly. Here are the key findings from this testing phase:

User Journey and Flow
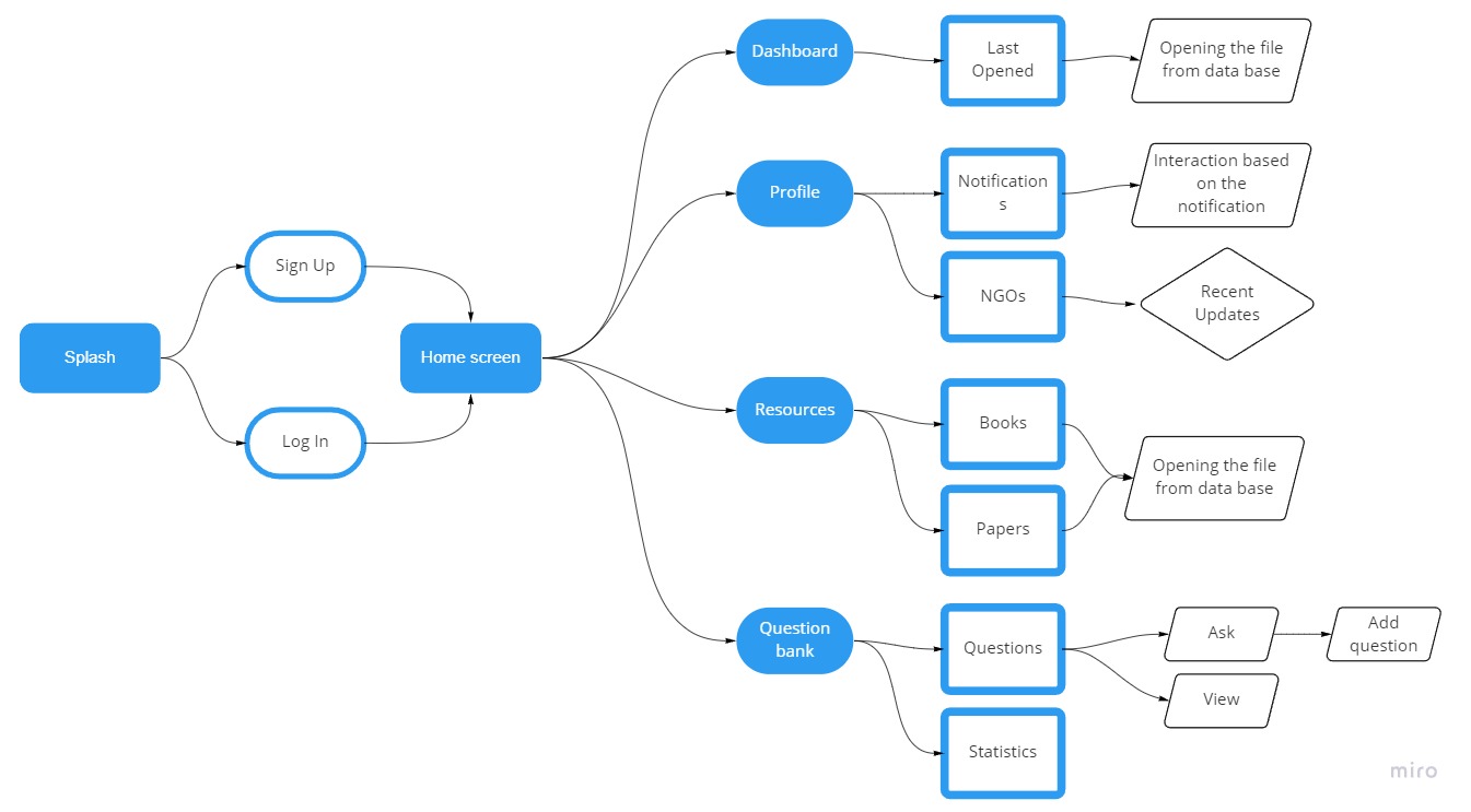
Following the completion of the paper wireframes, it became paramount to comprehend how users approached the process of searching for study material during their exams. Presented below is one such user journey, outlining essential insights to construct a coherent information architecture.
BUILDING THE INFORMATION ARCHITECHURE
.jpg)






.png)

.webp)